专栏 RSS订阅(公众号)
温馨提示:订阅专栏后它将会自动更新,无人订阅的专栏有可能不会更新。
专栏 二维码
TodayRss-海外RSS稳定源
他们也喜欢这个专栏
 • 
RSS订阅
今天看啥  ›  专栏  ›  茶言观茶
茶树分子生物学最新研究追踪。 欢迎交流dahe10466@163.com
免责声明:本专栏仅为信息导航参考,不代表原文立场或观点。 原专栏内容版权归原作者所有,如您为原作者并希望删除该专栏,请通过 【版权申诉通道】联系我们处理。
开通 RSS极速订阅 可分钟级获得文章
Ind. Crop. Prod | 修剪通过影响土壤微生物群对春茶品质和产量的影响大于施肥
茶言观茶  ·  公众号  ·  ·  7 月前  · 
Ind. Crop. Prod | 多组学揭示了温度波动对茶树苦味代谢和适应机制的调控
茶言观茶  ·  公众号  ·  ·  7 月前  · 
PBJ | 冷胁迫诱导的顺-3-己烯醇和百里香酚通过钙信号增强茶树抗寒性
茶言观茶  ·  公众号  ·  ·  7 月前  · 
PBJ | JA-GA拮抗调控咖啡碱合成平衡茶树防御与生长
茶言观茶  ·  公众号  ·  ·  7 月前  · 
PPB | 光敏色素互作因子基因CsPIF3a正向调控茶树叶绿素合成
茶言观茶  ·  公众号  ·  ·  7 月前  · 
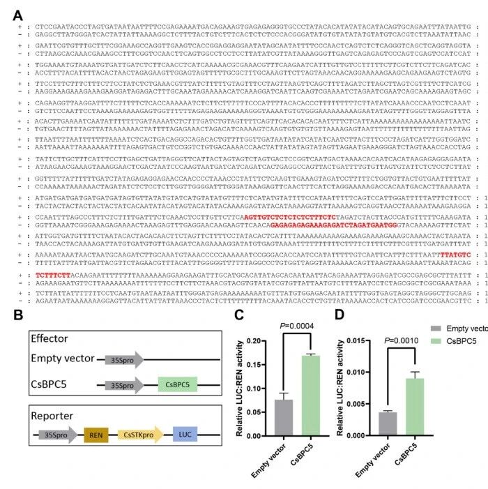
BMC Plant Biol | 茶树CsSTK基因在花器官发育中的功能特征及CsBPC5对其的正向...
茶言观茶  ·  公众号  ·  ·  7 月前  · 
Plant Stress | GABA协调TCA循环与多胺代谢调节茶树应对热旱复合胁迫
茶言观茶  ·  公众号  ·  ·  7 月前  · 
FRI | 高香茶树品种加工绿茶红茶和乌龙茶的香气品质差异
茶言观茶  ·  公众号  ·  ·  7 月前  · 
Ind. Crop. Prod | 野生和栽培茶树鲜叶中关键代谢物积累与风味形成的差异
茶言观茶  ·  公众号  ·  ·  7 月前  · 
Physiol Plant. | CsMADS负调控茶树叶片中可可碱的含量
茶言观茶  ·  公众号  ·  ·  7 月前  · 
Plant Sci. | 过表达茶树CsHAK4基因负调控转基因拟南芥高盐耐受性
茶言观茶  ·  公众号  ·  ·  7 月前  · 
Beverage Plant Research 综述 | 茶树中酯型儿茶素生物合成的研究进展
茶言观茶  ·  公众号  ·  ·  7 月前  · 
CRFS | 茶毫对白茶香气和品质的积极贡献
茶言观茶  ·  公众号  ·  ·  7 月前  ·