注册
登录
专栏 RSS订阅(公众号)
温馨提示:订阅专栏后它将会自动更新,无人订阅的专栏有可能不会更新。
RSS订阅
购买VIP
购买成为VIP,可查看文章或者RSS订阅
提交新专栏
我也要提交微信公众号
专栏 二维码
TodayRss-海外RSS稳定源
今天看啥
公众号rss, 微信rss, 微信公众号rss订阅, 稳定的RSS源
微信公众号RSS订阅方法
小宇宙RSS订阅方法
X平台RSS订阅方法
油管文字版RSS订阅方法
RSSHub订阅方法
B站投稿RSS订阅方法
雪球动态RSS订阅方法
微博RSS订阅方法
•
RSS订阅
今天看啥
›
专栏
›
生信分析手册
分析生信文献,学习生信分析知识,专注生信分析最前沿。
免责声明:本专栏仅为信息导航参考,不代表原文立场或观点。 原专栏内容版权归原作者所有,如您为原作者并希望删除该专栏,请通过
【版权申诉通道】
联系我们处理。
最新
开通
RSS极速订阅
可分钟级获得文章
Iran J Basic Med Sci | lncRNA RP11-109D20.2通过异质表达调...
生信分析手册
·
公众号
·
· 8 月前 ·
Health Sci Rep | HR+早期乳腺癌ESR1/PGR/ERBB2/MKI67 mRNA...
生信分析手册
·
公众号
·
· 8 月前 ·
6+孟德尔+分型+预后模型+单细胞+实验,追求极致创新性的朋友,不要错过这个思路,性价比绝了!!
生信分析手册
·
公众号
·
· 8 月前 ·
Int J Prev Med | 抑制miR-629-5p/miR-660-5p致癌作用以预防结直肠...
生信分析手册
·
公众号
·
· 8 月前 ·
5+乳酸化+机器学习+单细胞,框架已经摆好,换个热点或者疾病又是一篇佳作!!
生信分析手册
·
公众号
·
· 8 月前 ·
5+ 谷胱甘肽代谢+非编码 RNA+预后模型+药物预测+实验验证,告诉你经典真是永不过时,换个肿瘤又...
生信分析手册
·
公众号
·
· 8 月前 ·
Neuroinflamm |抑制 FcRn 对重症肌无力的未知免疫调节作用:一种超越 IgG 降低的...
生信分析手册
·
公众号
·
· 8 月前 ·
Bioimpacts | 沙利度胺可增强单核细胞来源树突状细胞的体外成熟和 T 辅助细胞 1 诱导能...
生信分析手册
·
公众号
·
· 8 月前 ·
5+单基因+单细胞+RT-qPCR验证,单基因研究,联合单细胞分析,干湿结合经典套路!
生信分析手册
·
公众号
·
· 8 月前 ·
Discov Oncol | TCF19 在乳腺癌中的表达及意义分析:综合生物信息学分析与组织学验证
生信分析手册
·
公众号
·
· 8 月前 ·
5+外泌体+预后模型+免疫相关+实验,这个发文思路,适合想在套路上变点花样的你!
生信分析手册
·
公众号
·
· 8 月前 ·
Inflamm Res | mRNA-1273疫苗接种诱发系统性肥大细胞增多症患者的肥大细胞活化及T...
生信分析手册
·
公众号
·
· 8 月前 ·
5+肿瘤+预后+实验,小众选题加上外挂“单细胞联合机器学习”,可以直接抄作业啦!
生信分析手册
·
公众号
·
· 8 月前 ·
Am J Cancer Res | 沙利度胺通过调节 MMP-12 和 WNT 信号通路抑制结直肠癌...
生信分析手册
·
公众号
·
· 8 月前 ·
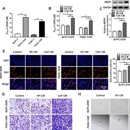
Discov Oncol | CAFs来源COL17A1通过结合ACTN4促进胰腺癌吉西他滨耐药及肿...
生信分析手册
·
公众号
·
· 8 月前 ·
Korean J Pain | MiR-298 通过靶向 MyD88 抑制骨癌痛中的星形胶质细胞 N...
生信分析手册
·
公众号
·
· 8 月前 ·
5+泛癌+单细胞+机器学习+分型+实验验证,这才是单基因泛癌的通关方式!!
生信分析手册
·
公众号
·
· 8 月前 ·
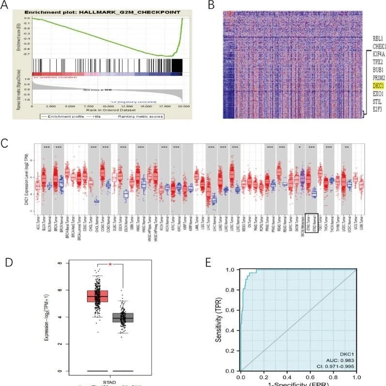
Cancer Cell Int | 靶向 DKC1/NF-κB 轴抑制胃癌发生并增强 5-FU 敏感...
生信分析手册
·
公众号
·
· 8 月前 ·
4+网络毒理学+单细胞+分子对接,零科研基础也能快速复刻!
生信分析手册
·
公众号
·
· 8 月前 ·
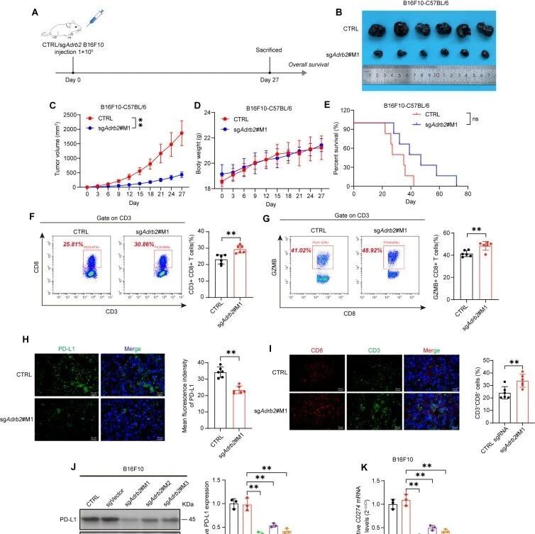
J Immunother Cancer | ADRB2 抑制通过调节肿瘤 SOX10-PD-L1轴和...
生信分析手册
·
公众号
·
· 8 月前 ·
1
2
3
4
下一页