|
|
6个PCB设计实战技巧,避开90%的制造坑!新手也能快速上手 面包板社区 · 公众号 · · 1 周前 · |
|
|
可轻松放入口袋的PD台式电源,原理图,Gerber,3D,马上进行复刻! 面包板社区 · 公众号 · · 1 周前 · |
|
|
USB4 和 DisplayPort2.1 链路故障调试分析 面包板社区 · 公众号 · 互联网短视频 科技自媒体 · 1 周前 · |
|
|
拆个卡西欧双电源12位计算器,没想到这么简单,就一个颗牛屎! 面包板社区 · 公众号 · 科技自媒体 · 1 周前 · |
|
|
扎根深圳,链接全球!IIC Shenzhen 2025 解锁半导体产业湾区机遇! 面包板社区 · 公众号 · · 2 周前 · |
|
|
拆个用了10年的家庭照明灯:看下内部结构和元器件! 面包板社区 · 公众号 · · 2 周前 · |
|
|
拆个2009年的苹果键盘,看看当时苹果产品的内部硬件做工与芯片方案 面包板社区 · 公众号 · · 2 周前 · |
|
|
机器人的灵巧手电机该怎么做?看看大厂的思路... 面包板社区 · 公众号 · · 3 周前 · |
|
|
拆解 一款J-link V8 仿真器 ,看看是否山寨“ J-Link” 面包板社区 · 公众号 · · 3 周前 · |
|
|
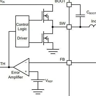
降压 DCDC 转换器外围器件参数的确定方法 面包板社区 · 公众号 · 互联网安全 科技自媒体 · 3 周前 · |
|
|
拆一个随身WIFI:看看用的什么方案? 面包板社区 · 公众号 · 硬件 科技自媒体 · 3 周前 · |
|
|
从0设计DCDC,教你计算Boost电路升压电感~ 面包板社区 · 公众号 · 科技自媒体 · 3 周前 · |
|
|
拆了一款500多的京东京造“智能”眼部按摩器,到底值不值? 面包板社区 · 公众号 · · 3 周前 · |
|
|
为什么信号带宽是0.35/Tr? 面包板社区 · 公众号 · · 3 周前 · |
|
|
当编译器悄悄“优化”了你的代码:一位工程师的debug血泪史 面包板社区 · 公众号 · · 3 周前 · |
|
|
最常见的20个运算放大器应用电路,有图有公式! 面包板社区 · 公众号 · · 3 周前 · |
|
|
AI + 车规芯片千亿风口,TI 等巨头都在这里齐聚! 面包板社区 · 公众号 · 互联网安全 科技自媒体 · 3 周前 · |
|
|
拆一个数显游标卡尺:看看它是怎么工作的~ 面包板社区 · 公众号 · · 3 周前 · |